ESG快讯

25个城市、10个园区!国家发改委公布首批碳达峰试点名单

2023-12-08

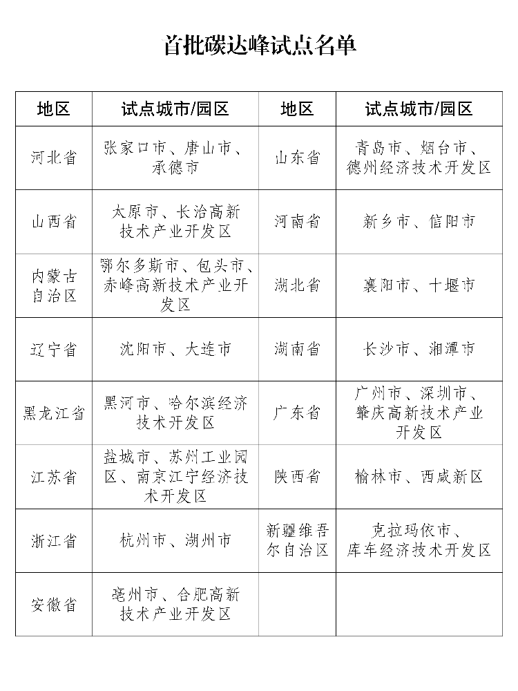
12月6日,国家发展改革委办公厅印发首批碳达峰试点名单,确定张家口市、唐山市、承德市等25个城市、长治高新技术产业开发区等10个园区为首批碳达峰试点城市和园区。

原文如下:

国家发展改革委办公厅关于印发首批碳达峰试点名单的通知

发改办环资〔2023〕942号

各省、自治区、直辖市及计划单列市、新疆生产建设兵团发展改革委:

为落实国务院《2030年前碳达峰行动方案》(国发〔2021〕23号)有关部署,按照《国家碳达峰试点建设方案》(发改环资〔2023〕1409号)工作安排,经有关地区城市和园区自愿申报、省级发展改革委推荐、省级人民政府审核、国家发展改革委复核,确定张家口市等25个城市、长治高新技术产业开发区等10个园区为首批碳达峰试点城市和园区,现予公布,并就有关事项通知如下:

一、有关地区发展改革委要高度重视、周密部署、扎实推进,组织指导有关城市和园区开展碳达峰试点建设。各试点城市和园区要切实履行主体责任,把碳达峰试点建设作为促进本地区经济社会发展全面绿色转型的关键抓手,统筹谋划重点任务、研究推出改革举措、扎实推进重大项目。

二、各试点城市和园区要按照《国家碳达峰试点建设方案》及《碳达峰试点实施方案编制指南》部署要求,结合自身实际科学编制试点实施方案。有关地区发展改革委要组织专业力量,对试点城市和园区实施方案编制工作给予指导和支持。

三、有关地区发展改革委对本地区试点城市和园区实施方案进行审核后,于2024年1月31日前报送国家发展改革委(环资司)。我们将组织有关方面对各试点实施方案进行审核,并反馈有关修改意见。

国家发展改革委办公厅

2023年11月28日


Copyright © 2022 - 湖北碳链科技环保有限责任公司   备案号:鄂ICP备2022018968号-1 腾云建站仅向商家提供技术服务 网站地图